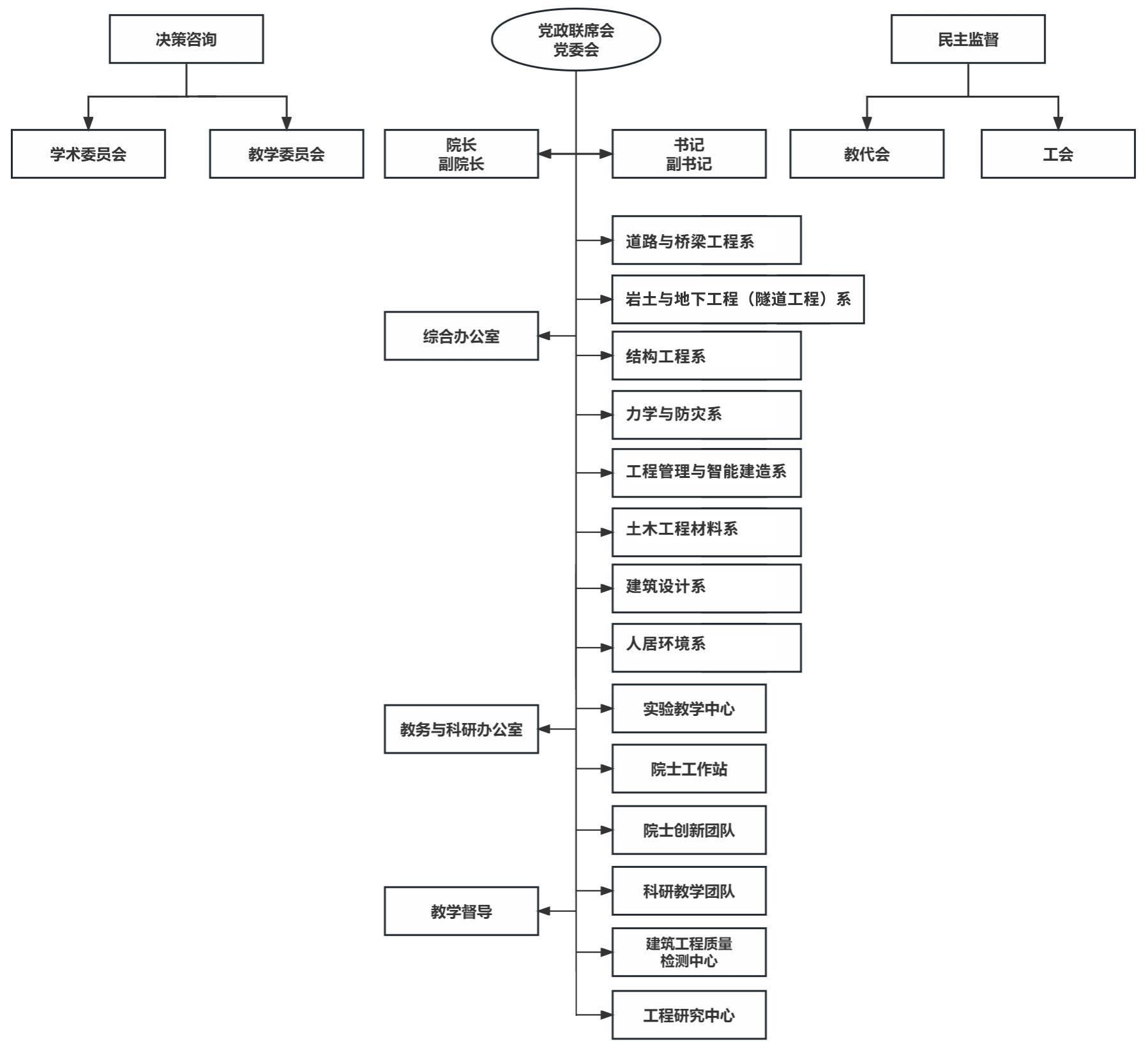
一、组织架构

二、党政管理机构
部门名称 | 主任 | 副主任 |
综合办公室 | 朱美君 | |
教务与科研办公室 | 李蒙 |
三、教学组织
单位名称 | 主任 | 副主任 |
道路与桥梁工程系 | 张志田 | 乔冠东 |
岩土与地下工程(隧道工程)系 | 李良勇 | 陈勇战 |
结构工程系 | 姜宝石 | 张海滨 |
力学与防灾系 | 薛春霞 | 王奇 |
工程管理与智能建造系 | 陈科宇 | 姜柳 |
土木工程材料系 | 常钧 | 朱华胜 |
建筑设计系 | 蒋伊琳 | 齐飞 |
人居环境系 | 穆大伟 | 张素馨 |
实验教学中心 | 张杨 | 秦术杰 |
四、教学质量督导
威廉体育williamhill官网本科教学督导委员会
主任委员:薛春霞
委员:韩建刚、陈静云、高洪波、杨东全
五、科研平台/团队
1、陈飞勇工作站
负责人:周智
领域:环境工程
2、董勤喜工作站
负责人:张友良
领域:海洋工程与技术、计算力学
3、欧进萍团队创新中心
负责人:周智
核心成员:欧进萍团队
4.候保荣团队创新中心
负责人:周智
核心成员:候保荣团队
5.“热带海岛装配式建筑设计与规划”创新团队
负责人:曹宝珠
平台类型:海南省“双百”人才团队
6.“长寿命智能FRP海水海沙混凝土结构”创新团队
负责人:周智
平台类型:威廉体育williamhill官网
7.热带海岛装配式建筑工程研究中心
负责人:曹宝珠
土建服务之声
土建团学青心小伙伴